創意結合科技 創造生活樂趣

3DEXPERIENCE
2025 November

3DEXPERIENCE:一站式解決方案,實現奈米級精度與低風險 CAM 編程

專為應對現代產品中複雜的自由曲面結構和模具/鑄造等高精度零件的製造挑戰而設計 。

產品角色 (ROLE): NC Mold & Die Programmer (NMD)

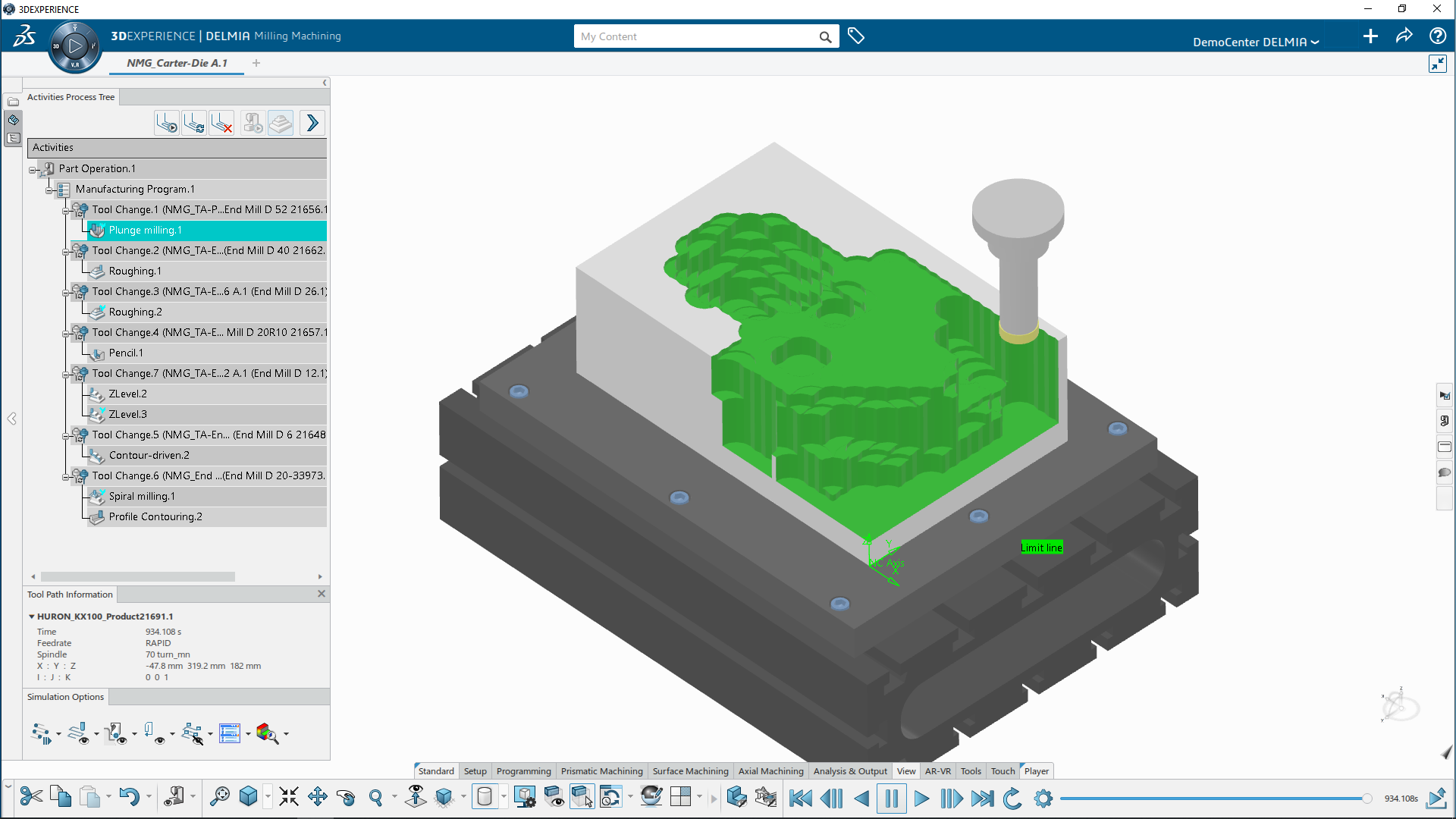
關鍵功能應用程式 (App): Milling Machining



製造業痛點

怕撞機、怕工件報廢,非計畫停機損失慘重嗎?

CATIA CAM(DELMIA)如何幫助您!

具備前瞻性的加工智能,在計算 CAM 程式碼的同時,即透過模擬自動偵測並修正機床軸限與奇異點等運動學問題,從根源確保程式碼的安全性。

製造業痛點

經驗斷層正悄悄吞噬您的產能與品質嗎?

CATIA CAM(DELMIA)如何幫助您?

一鍵複製專家級製程:NMD 支援將整套加工策略資產化儲存,可快速套用到新零件。確保每個程式品質一致,將您的編程效率提升至數倍。

製造業痛點

5 軸機買了不敢用?找不到5軸大師?

CATIA CAM(DELMIA)如何幫助您?

Smart 3 to 5 Axis Converter領先業界,用 3 軸指令效率解決深腔避碰難題。自動避讓干涉,大幅降低多軸編程門檻,讓您的 5軸機台低風險、全效能運轉。

>>>>直接聯繫青騰國際,了解CATIA曲面加工模組與DEMO:青騰國際CAD/CAM專家




企業轉型關鍵與製造業需求對應



1. 智能高效的切削策略與路徑優化
(Intelligent & Efficient Machining)

NMD曲面加工編程模組提供多樣化且高度優化的智能 3 軸切削策略,專為最大化生產效率與加工品質而設計。


核心能力亮點:

  • 全方位軸向支持:功能範圍完整涵蓋從進階2.5軸銑削、3軸、軸向加工到精密探測 (Probing) 操作。

  • 靈活多軸彈性:具備靈活的軸向加工彈性,且可無縫切換至5軸運動,全面滿足複雜模具與零件的編程需求。

  • 高效的切削策略:精確餘料追蹤與高效優化,能極大化材料移除率,有效避免空切或過切。
3DEXPERIENCE CATIA CAM 3DEXPERIENCE CATIA CAM

2. 全方位虛擬驗證與安全生產 (Virtual Verification & Safety)


核心功能亮點:

  • 全機床環境仿真:透過逼真的全機床環境仿真,嚴格執行刀具、刀柄、夾具與工件之間的干涉檢查 (Collision Checking),即時發現潛在問題。

  • 運動學誤差的早期修正:在刀具路徑計算階段即識別並自動修正潛在的機床運動學問題(如軸限超出或奇異點),將通常在下游才發現的錯誤提早解決,大幅提升編程與生產力。

  • 進階模擬能力:系統能夠精確計算工件中的鑿傷 (Gouges) 體積,並識別近失誤 (Near Misses)(使用者定義的安全距離),有助於優先處理和優化加工程式。

  • 直觀路徑可視化:提供快速且直觀的刀具路徑可視化,並透過最先進的機床仿真模組來識別與預防潛在問題。

3. 知識資產化與製程標準化 (Knowledge Capitalization & Standardization)


核心功能亮點:

  • 加工策略資產化與重用:支援將複雜的加工策略儲存為知識資產,實現整套工序與參數的快速複製與套用至新檔案,顯著加速編程效率。

  • 瞬時更新 (Instant Update) 技術:參數調整和路徑優化操作可實現近乎即時 (Near Real-Time) 的完成。提供與設計工具、產品工程的完全關聯性 (Complete Associativity),確保數據一致。

  • 自動化設計變更管理:系統自動提醒使用者產品設計變更,並能快速評估其對加工流程的影響,確保刀具路徑程式能輕鬆準確更新。

  • 無縫 NC 程式碼生成:透過集成的後處理器執行引擎 (Post-processor Execution Engine),NMD 可無縫生成標準或客製化的 APT 原始碼和 NC Code (ISO/G-code),實現與實際機床的可靠對接。



"DELMIA CAM的指令不僅是『切削』,更是『智能優化』。"

立即預約青騰的顧問諮詢!青騰國際CAD/CAM專家



行解決方案

產業應用:

* 模具與鑄造:精密加工複雜模具與鑄件
* 航太與國防工業:製造高複雜度飛機及國防零件
* 汽車與零組件製造:涵蓋汽車車身與發動機組件
* 醫療器材與消費品:高精度製造醫材及電子外殼

基本工法:
* 2.5軸操作
* 3軸操作
* 銑削 (Milling)
* 鑽孔 (Drilling)
* 粗加工策略
* 精加工策略


特殊加工工法:
* 高速銑削
* 專用硬金屬加工循環
* 智能3轉5軸轉換器
* 標準化 NC 刀具路徑範本程式
* 探測循環 (Probing cycles)
* 全機床行為仿真









CAM 曲面加工模組是您在產業轉型浪潮中的核心引擎。3DEXPERIENCE平台實現研發協作一體化,助您數位轉型,共創精密製造的無限可能。

達梭系統CATIA / DELMIA代理商 青騰國際



馬上詢問 獲得最佳優惠